Einführung in die RealEstateCore Ontologie
Einführung
RealEstateCore ist eine standardisierte Ontologie, die speziell für die Immobilienbranche und das Management von Gebäudedaten entwickelt wurde. Sie bietet ein umfassendes Datenmodell zur Beschreibung von Gebäuden, deren Nutzung und Betrieb. RealEstateCore zielt darauf ab, eine gemeinsame Sprache und Struktur für die Immobilienbranche bereitzustellen, um die Integration und Nutzung von Daten zu erleichtern.
Bestandteile der RealEstateCore Ontologie
Die RealEstateCore Ontologie besteht aus mehreren zentralen Komponenten, die zur Beschreibung und Verwaltung von Gebäudedaten verwendet werden:
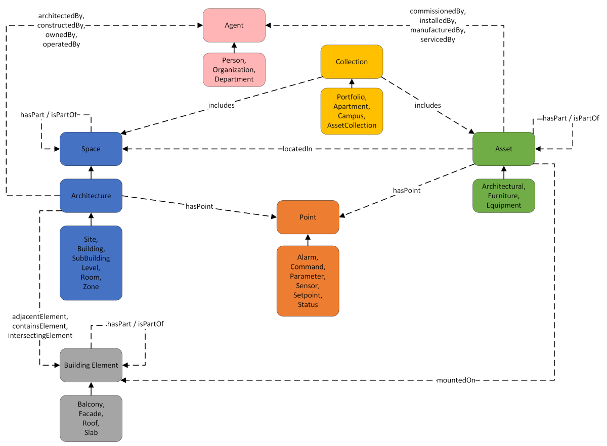
Klassen: RealEstateCore definiert eine Vielzahl von Klassen, die unterschiedliche Aspekte von Immobilien und deren Betrieb abdecken, wie z.B.:
Gebäude: Strukturen wie Gebäude und deren Teile.
Räume: Einzelne Räume innerhalb eines Gebäudes.
Anlagen: Geräte und Systeme, die in einem Gebäude betrieben werden.
Systeme: Gesamtheit von Anlagen und Ausrüstungen.
Nutzer: Personen oder Organisationen, die mit dem Gebäude interagieren.
Instanzen: Diese sind konkrete Beispiele von Klassen. Ein spezifisches Gebäude oder ein bestimmter Raum in einem Gebäude wäre eine Instanz der entsprechenden Klasse.
Attribute: RealEstateCore definiert Attribute, die spezifische Merkmale oder Eigenschaften von Klassen und Instanzen beschreiben. Ein Attribut könnte beispielsweise die Fläche eines Raums oder die Energieeffizienz eines Gebäudes sein.
Relationen: Diese beschreiben die Beziehungen zwischen verschiedenen Klassen und Instanzen. Zu den wichtigen Relationen gehören:
ist Teil von: Diese Relation beschreibt die Zugehörigkeit eines Raums zu einem bestimmten Gebäude.
hat Standort: Verknüpft ein Objekt mit seinem physischen Standort.
enthält: Beschreibt, dass ein bestimmtes Objekt andere Objekte enthält.

Stärken von RealEstateCore
Branchenspezifische Ausrichtung: RealEstateCore ist speziell auf die Immobilienbranche zugeschnitten und bietet eine Terminologie und Struktur, die in dieser Branche gut verstanden wird. Dies erleichtert die Akzeptanz und Anwendung erheblich.
Umfassende Abdeckung von Geschäftsprozessen: Die Ontologie deckt eine breite Palette von Aspekten im Gebäudemanagement ab, von der technischen Infrastruktur über den Betrieb bis hin zu Finanz- und Leasingprozessen. Dies ermöglicht eine ganzheitliche Verwaltung von Gebäudedaten.
Flexibilität und Erweiterbarkeit: RealEstateCore ist modular aufgebaut, was die Erweiterung und Anpassung an spezifische Anforderungen und Anwendungsfälle erleichtert. Neue Konzepte und Beziehungen können problemlos hinzugefügt werden.
Interoperabilität: Durch die Verwendung standardisierter Begriffe und Strukturen verbessert RealEstateCore die Interoperabilität zwischen verschiedenen Systemen und Anwendungen. Dies fördert den Datenaustausch und die Integration, was besonders wichtig für die Vernetzung und Zusammenarbeit in intelligenten Gebäuden ist.
Schwächen von RealEstateCore
Komplexität der Implementierung: Die Implementierung von RealEstateCore kann aufgrund der umfassenden Struktur und Vielzahl an Konzepten komplex und zeitaufwändig sein. Dies erfordert spezialisierte Kenntnisse und Ressourcen, was den Einstieg erschweren kann.
Schulung und Lernkurve: Die Nutzung von RealEstateCore erfordert eine gewisse Lernkurve und Schulung. Mitarbeiter müssen mit der Ontologie vertraut gemacht werden, was zusätzlichen Schulungsaufwand und Zeit erfordert.
Integration älterer Systeme: Die Integration älterer Systeme und Daten in RealEstateCore kann schwierig sein und erfordert möglicherweise zusätzliche Anpassungen und Konvertierungen, was den Implementierungsprozess verkomplizieren kann.
Kosten für Anpassung und Wartung: Die Anpassung und Wartung der Ontologie kann kostspielig sein, insbesondere wenn spezifische Anpassungen für individuelle Anforderungen erforderlich sind. Dies stellt eine Herausforderung dar, insbesondere für kleinere Organisationen mit begrenzten Ressourcen.
Fazit
RealEstateCore bietet eine spezialisierte und umfassende Lösung zur Verwaltung von Gebäudedaten in der Immobilienbranche. Ihre branchenspezifische Ausrichtung und umfassende Abdeckung von Geschäftsprozessen machen sie besonders nützlich für umfassende Gebäudeverwaltungsanwendungen. Die Implementierung und Wartung können jedoch komplex und kostspielig sein. Die Wahl von RealEstateCore sollte daher auf einer sorgfältigen Abwägung der spezifischen Anforderungen und verfügbaren Ressourcen basieren. Im nächsten Abschnitt werden wir die spezifische Umsetzung von Eliona betrachten und erläutern, wie diese Prinzipien genutzt werden, um eine effektive Verwaltung von Smart Buildings zu gewährleisten.
Was this helpful?