Wie deckt Eliona Ontologien ab
Einleitung
Eliona ist eine vielseitige und skalierbare Plattform, die Ontologien wie Brick, Haystack und RealEstateCore integriert, um ein effizientes und benutzerfreundliches Management von Smart Buildings zu ermöglichen. Mit ihren leistungsstarken Funktionen und einer intuitiven Benutzeroberfläche unterstützt Eliona die Strukturierung, Integration und Verwaltung von Gebäudedaten in einer Weise, die sowohl Flexibilität als auch Effizienz fördert. Diese Dokumentation bietet eine umfassende Übersicht über die Struktur und Funktionen von Eliona, einschließlich der Verwendung von Tag-Systemen, der Erstellung eigener Klassen (Asset Templates), der geografischen und funktionalen Verschachtelung von Assets, sowie der erweiterten Asset-Funktionen und Datenintegrationsmethoden. Durch die Kombination von praxisnahen Lösungen und innovativen Technologien stellt Eliona sicher, dass Smart Buildings optimal verwaltet und kontinuierlich weiterentwickelt werden können.
Aufbau von Eliona
Eliona ist eine flexible und skalierbare Plattform, die verschiedene Bausteine von Ontologien wie Brick, Haystack und RealEstateCore nutzt. Hier ist eine allgemeine und übersichtliche Darstellung, wie Eliona aufgebaut ist:
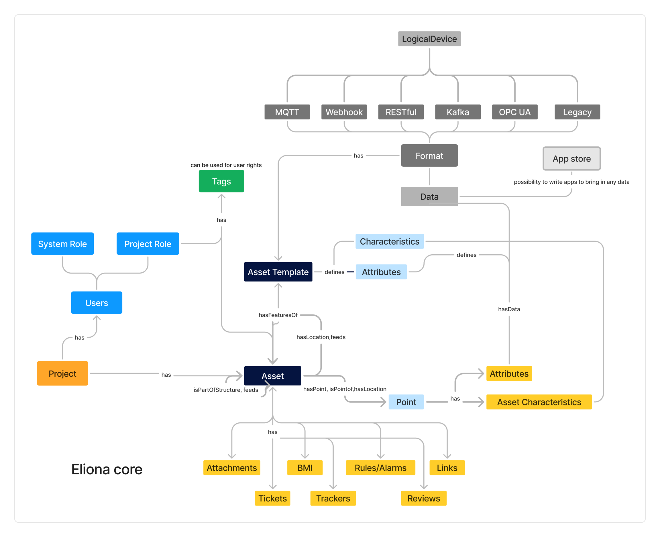
Eliona verwendet ein Tag-System ähnlich wie bei Haystack. Tags können vergeben werden, um Datenpunkte, Geräte und Assets einfach zu identifizieren und zu organisieren. Diese Tags sind vielseitig einsetzbar:
Regeln für Alarme und Eskalationen: Tags können verwendet werden, um Regeln für Alarme und Eskalationen zu definieren.
Zugriffsrechte: Tags bestimmen, welche Nutzer welche Rechte auf welche Assets haben. Nutzerrollen können ebenfalls Tags zugewiesen werden, um den Zugriff zu regeln.
Eigene Klassen (Asset Templates)
Eliona bietet die Möglichkeit, eigene Klassen (Asset Templates) zu erstellen und diesen Attribute zu geben. Die Templates können alles darstellen, von Räumen und Gebäuden bis hin zu spezifischen Arten von Sensoren oder abstrakten Konzepten. Nutzer können so ihre eigenen Templates (Klassen) erstellen und selber festlegen welche Attribute diese haben und sogar neue Attribute erstellen die aus anderen berechnet werden.
Instanzen (Assets)
Die erstellten Templates werden in konkrete Instanzen (Assets) umgesetzt. Zum Beispiel:
Raum 001
Wärmesensor 001
Diese Instanzen können ebenfalls Tags zugewiesen werden, die dann für verschiedene Zwecke verwendet werden können.
Assets können geografisch und/oder funktional ineinander verschachtelt werden, indem sie per Drag-and-Drop ineinander gezogen werden. Beispielsweise:
Sensor Temp 001 kann in Raum 001 verschachtelt werden.
Raum 001 kann in Gebäude A verschachtelt werden.
Erweiterte Asset-Funktionen
Ähnlich wie bei Brick können Assets in Eliona verschiedene Punkte haben:
Reviews
Tracker
Attribute und Asset-Charakteristika (vom Asset Template geerbt)
Datenintegration und Drag-and-Drop-Formate
Eliona ermöglicht die schnelle Erstellung von Formaten per Drag-and-Drop, die eingehende Daten in ein Asset integrieren. Diese Formate können bei der Anbindung von MQTT, Webhooks, RESTful, Kafka, UPD, UA, Modbus und Legacy-Systemen genutzt werden, um Daten in die Asset-Attribute zu integrieren, wie zum Beispiel eine Temperaturmessung.
App-Store und Skalierbarkeit
Eliona bietet einen App-Store, in dem effizient Apps erstellt werden können, die auch andere Anbindungen in die Plattform unterstützen. Alle Daten werden in einer PostgreSQL-Datenbank gespeichert, was eine hohe Skalierbarkeit und Effizienz gewährleistet. Eliona ist eine Webanwendung.
Interoperabilität und Bulk-Import
Interoperabilität kann durch eine App als Interface gegeben sein. Es gibt aber auch die Option des Bulk-Imports, bei dem Daten im JSON-Format importiert werden können. Eine API-Anbindung ermöglicht ebenfalls die Integration von Daten in die Plattform.
Eliona verfügt über ein Ticketsystem, in dem Tags verwendet und Assets zugeordnet werden können.
Nutzung von AKS
In den Geoinformationen (GAI) eines Assets kann AKS verwendet werden, um tiefe Informationen auf einen Blick in einem String zu vermitteln.
Eliona und die Nutzung von Ontologien
Brick
Bestandteile von Brick in Eliona:
Points: Eliona integriert das Konzept der "Points" aus Brick, um verschiedene Datenpunkte und Messwerte zu organisieren. Diese Points können Sensorwerte, Zustände von Geräten oder andere relevante Informationen darstellen.
Verschachtelung von Assets: Eliona ermöglicht die geografische und funktionale Verschachtelung von Assets, ähnlich wie Brick Räume, Zonen und Gebäude strukturiert.
Asset-Attribute: Die Attribute der Assets in Eliona sind inspiriert von den detaillierten und spezifischen Attributen, die Brick für verschiedene Gebäudeobjekte definiert.
Vorteile der Nutzung von Brick:
Strukturierte Datenorganisation: Die klare Struktur von Brick erleichtert die Organisation und Verwaltung von Gebäudedaten.
Einfache Navigation und Visualisierung: Die Verschachtelung von Assets ermöglicht eine intuitive Navigation und Visualisierung der Gebäudestruktur und ihrer Komponenten.
Erweiterbarkeit: Die Verwendung von Points und Attributen ermöglicht eine flexible Erweiterung und Anpassung an spezifische Anforderungen.


Haystack
Bestandteile von Haystack in Eliona:
Tag-System: Eliona übernimmt das Tagging-System von Haystack, das es ermöglicht, Tags zu vergeben und so Datenpunkte, Geräte und Assets einfach zu identifizieren und zu organisieren.
Flexibilität bei der Datenerfassung: Eliona nutzt die Flexibilität von Haystack, um eingehende Daten schnell und effizient zu integrieren und zu verarbeiten.
Regelbasierte Automatisierung: Durch die Nutzung von Tags können in Eliona Regeln für Alarme und Eskalationen definiert werden, was eine automatisierte Reaktion auf bestimmte Ereignisse ermöglicht.
Vorteile der Nutzung von Haystack:
Einfachheit und Flexibilität: Das Tagging-System erleichtert die Identifikation und Organisation von Daten ohne komplexe Hierarchien.
Effiziente Datenintegration: Die flexible Struktur von Haystack ermöglicht eine schnelle Integration und Verarbeitung von Daten aus verschiedenen Quellen.
Automatisierung: Die regelbasierte Automatisierung verbessert die Reaktionsfähigkeit und Effizienz des Gebäudemanagements.
Nutzerrechte verwalten: Tags können verwendet werden, um die Zugriffsrechte der Nutzer auf verschiedene Assets zu steuern.
RealEstateCore
Bestandteile von RealEstateCore in Eliona:
Klassen und Instanzen: Eliona nutzt das Konzept der Klassen und Instanzen von RealEstateCore, um spezifische Asset-Templates zu erstellen, die dann in konkrete Instanzen umgesetzt werden können.
Nutzer (Agents): Ähnlich wie RealEstateCore das Konzept der Agents verwendet, um verschiedene Nutzer und deren Rollen zu definieren, bietet Eliona ein flexibles System zur Verwaltung von Nutzerrollen und Zugriffsrechten.
Interoperabilität: Eliona verwendet die Interoperabilitätsstandards von RealEstateCore, um die Kommunikation und Integration zwischen verschiedenen Systemen zu erleichtern.
Vorteile der Nutzung von RealEstateCore:
Standardisierung: Die standardisierte Terminologie sorgt für Konsistenz und Klarheit in der Datenverwaltung.
Interoperabilität: Die Nutzung von Interoperabilitätsstandards erleichtert die Integration und Kommunikation zwischen unterschiedlichen Systemen und Plattformen.
Flexibilität und Anpassbarkeit: Die Möglichkeit, eigene Klassen und Instanzen zu definieren, ermöglicht eine hohe Anpassungsfähigkeit an spezifische Anforderungen und Anwendungsfälle.
Nutzerverwaltung: Die Verwaltung von Nutzern und deren Zugriffsrechten wird durch ein flexibles und effizientes System unterstützt, das auf dem Konzept der Agents in RealEstateCore basiert.


Problemlösungen durch Eliona
Eliona nutzt Ontologien wie Brick, Haystack und RealEstateCore, um spezifische Herausforderungen im Smart Building-Kontext zu adressieren. Gleichzeitig überwindet Eliona die Schwächen von Ontologien, indem es eine flexible und benutzerfreundliche Plattform bietet.
Wissensmanagement
Problem: Umfangreiche und komplexe Datenbestände in Smart Buildings sind schwer zu organisieren und zu durchsuchen. Lösung durch Eliona:
Tag-System: Durch die Verwendung eines flexiblen Tag-Systems, das es ermöglicht, Datenpunkte, Geräte und Assets zu identifizieren und zu organisieren, verbessert Eliona die Verwaltung und Durchsuchbarkeit von Daten.
Klare Strukturierung: Eliona ermöglicht die Erstellung eigener Klassen (Asset Templates) und deren Instanzen, was zu einer klaren und konsistenten Datenorganisation führt.
Geografische und strukturelle Verschachtelung: Die Verschachtelung der Assets erleichtert die Organisation und Durchsuchbarkeit.
Datenintegration
Problem: Daten in Smart Buildings stammen aus verschiedenen Quellen und Systemen, die oft nicht miteinander kompatibel sind. Lösung durch Eliona:
Gemeinsame Sprache: Eliona verwendet standardisierte Begriffe und Strukturen, die eine reibungslose Integration von Daten aus verschiedenen Quellen ermöglichen.
Flexible Formate: Die schnelle Erstellung von Formaten per Drag-and-Drop für die Integration von Daten über MQTT, Webhooks, RESTful, Kafka, UPD, UA, Modbus und Legacy-Systeme erleichtert die Datenintegration.
Interoperabilität
Problem: Unterschiedliche Systeme und Geräte in Smart Buildings können oft nicht effektiv miteinander kommunizieren. Lösung durch Eliona:
Standardisierte Beziehungen: Durch die Nutzung von Ontologie-Standards fördert Eliona die Interoperabilität zwischen verschiedenen Systemen und Geräten.
Flexibilität: Die Möglichkeit, eigene Klassen und Instanzen zu definieren und zu verschachteln, ermöglicht eine effektive Kommunikation und Zusammenarbeit zwischen verschiedenen Systemen.
Semantische Webdienste
Problem: Die Integration und Nutzung von Webdiensten in Smart Buildings ist oft kompliziert und unflexibel. Lösung durch Eliona:
Semantische Annotation: Eliona ermöglicht die semantische Annotation von Webdiensten, was die Suche, den Zugriff und die Integration von Webdiensten erleichtert.
App-Store: Der App-Store von Eliona unterstützt die Erstellung und Integration von Apps, die verschiedene Webdienste und andere Anbindungen nutzen.
Anpassungsfähigkeit und Flexibilität
Problem: Systeme in Smart Buildings müssen sich an sich ändernde Anforderungen und technologische Fortschritte anpassen können. Lösung durch Eliona:
Erweiterbarkeit: Die Möglichkeit, neue Klassen und Beziehungen in das bestehende Framework zu integrieren, ermöglicht eine hohe Anpassungsfähigkeit.
Drag-and-Drop-Funktionalität: Die einfache Anpassung und Erweiterung von Datenformaten und Integrationen unterstützt die kontinuierliche Innovation und Anpassung.
Lösungen für Schwächen von Ontologien
Komplexität
Schwäche: Die Erstellung und Pflege von Ontologien ist komplex und erfordert umfangreiche Kenntnisse. Lösung durch Eliona:
Benutzerfreundlichkeit: Eliona bietet eine intuitive Benutzeroberfläche und Drag-and-Drop-Funktionen, die die Erstellung und Pflege von Datenstrukturen vereinfachen.
Automatisierung: Die Plattform automatisiert viele der komplexen Prozesse, die mit der Verwaltung von Ontologien verbunden sind.
Kosten
Schwäche: Die Entwicklung und Implementierung von Ontologien sind mit hohen Kosten verbunden. Lösung durch Eliona:
Kosteneffizienz: Eliona reduziert die Kosten durch benutzerfreundliche Tools und Vorlagen, die die Notwendigkeit für spezialisierte Fachkräfte und teure Software-Tools verringern.
Skalierbarkeit: Die Nutzung einer skalierbaren PostgreSQL-Datenbank sorgt für Kosteneffizienz bei wachsendem Datenvolumen.
Inflexibilität
Schwäche: Ontologien sind oft starr und schwer zu ändern. Lösung durch Eliona:
Flexibilität: Eliona ermöglicht schnelle Anpassungen und Erweiterungen von Klassen und Beziehungen, wodurch Änderungen leicht umsetzbar sind.
Dynamische Anpassung: Die Plattform unterstützt die kontinuierliche Anpassung an neue Anforderungen und technologische Fortschritte.
Akzeptanz
Schwäche: Ontologien werden oft als zu theoretisch und unpraktisch angesehen. Lösung durch Eliona:
Praktische Anwendung: Eliona bietet praxisnahe Lösungen durch intuitive Benutzeroberflächen und anwendungsorientierte Funktionen.
Kommunikation der Vorteile: Durch klare Darstellung und einfache Nutzung wird die Akzeptanz der Plattform gefördert.
Wartung und Aktualisierung
Schwäche: Die kontinuierliche Wartung und Aktualisierung von Ontologien ist herausfordernd. Lösung durch Eliona:
Einfache Wartung: Eliona automatisiert viele Wartungsprozesse und bietet einfache Tools zur Aktualisierung der Datenstrukturen.
Regelmäßige Updates: Die Plattform unterstützt regelmäßige Aktualisierungen und Anpassungen an sich ändernde Anforderungen.
Kompatibilität und Standardisierung
Schwäche: Unterschiede in der Terminologie und Struktur zwischen verschiedenen Ontologien und Systemen. Lösung durch Eliona:
Standardisierte Terminologie: Eliona verwendet standardisierte Begriffe und Strukturen, um die Kompatibilität zu verbessern.
Interoperabilitätsstandards: Die Plattform fördert die Integration und Kommunikation zwischen verschiedenen Systemen durch die Verwendung von Interoperabilitätsstandards.
Skalierbarkeit
Schwäche: Schwierigkeiten bei der Skalierung auf sehr große Datenmengen und komplexe Systeme. Lösung durch Eliona:
Skalierbare Architektur: Die Nutzung einer skalierbaren PostgreSQL-Datenbank ermöglicht die effiziente Verwaltung großer Datenmengen.
Leistungsfähige Abfragefunktionen: Eliona bietet leistungsfähige Tools zur Abfrage und Verarbeitung von Daten, selbst bei großen und komplexen Systemen.
Fazit
Eliona nutzt Ontologien wie Brick, Haystack und RealEstateCore, um spezifische Herausforderungen im Smart Building-Kontext zu adressieren und gleichzeitig deren Schwächen zu überwinden. Durch die Kombination von flexiblen Tag-Systemen, der Möglichkeit zur Erstellung eigener Klassen und Instanzen, der Verschachtelung von Assets, erweiterten Asset-Funktionen, effizienter Datenintegration und automatisierten Prozessen bietet Eliona eine skalierbare, benutzerfreundliche und anpassungsfähige Plattform. Dies erleichtert die Organisation, Integration und Verwaltung von Daten in intelligenten Gebäuden und unterstützt kontinuierliche Innovation und Anpassung.
Was this helpful?